注册
 找回密码
 注册

宠物APP竞品分析

2022-2-25 01:32| 发布者: 菲宇| 查看: 1745| 评论: 0 |来自: https://xw.qq.com/cmsid/20220224A06FL700

简介:编辑导语:因为在物质水平的提升下,处于当今社会的人们对于宠物的需求明显上升了,导致了关于宠物APP的层出不穷,其中一些优秀APP是如何营销的?功能又有什么样的着重点?本篇文章的作者就带来了关于宠物APP竞品的

编辑导语:因为在物质水平的提升下,处于当今社会的人们对于宠物的需求明显上升了,导致了关于宠物APP的层出不穷,其中一些优秀APP是如何营销的?功能又有什么样的着重点?本篇文章的作者就带来了关于宠物APP竞品的分析,一起来看看吧!

一、竞品分析目的

随者中国经济的发展,宠物行业在政策规范、经济发展、人口结构变化及技术进步共同助推下发展,越来越多的家庭对宠物产生了需求,宠物逐渐成为新的情感寄托。

宠物行业产业链也在不断的进行完善,近年来受疫情的影响。宠物消费加速向线上转移,加入了在线“云吸宠”人群构成庞大的潜在养宠用户,同时线下实体店客流减少,但消费者的消费意愿并未减少,更多的消费者转移到了线上,宠物市场仍有巨大成长空间。

在宠物行业不断的发展中,宠物也是家人一样的存在,宠物市场也需要根据社会的发展不断的更新自己,为用户带去更好的体验感。

二、 行业分析

1. 市场现状

根据《2020年中国宠物行业白皮书》显示,我国宠物数量及养宠人数持续增长,2020年中国犬猫数量已突破1亿只,养犬猫人数达到6294万人,增幅为2.8%。虽然当前宠物饲养的品类越来越多,但是猫和还是人们饲养宠物的主要类型。

根据艾瑞核算,2020年我国宠物经济规模已经接近3000亿元,并在未来三年保持约14.2%的年复合增长率。宠物消费规模持续扩张的背后是中国养宠人群的规模增长和经济水平提升下对宠物投入的增加。

互联网平台上的宠物相关的内容发布量、内容热度持续攀升,也说明用户对宠物的关注与喜爱,愿意在空余时间去看这些内容,舒缓自己的情绪。

2. 行业现状

随着宠物主收入的提升,从而消费升级,对于宠物服务的需求也不断增加,从购买渗透率来看,宠物食品的需求量仍然很大,随之宠物服务也在不断提升,除了基础的宠物美容之外,还推出了宠物酒店、摄影、乐园、寄养这些服务,随着用户科学养宠理念的出现,将会有更多的宠物服务出现。

在宠物医疗这方面,目前是线下问诊和线上购买线下使用,线上问诊的的渗透率较低,随着互联网的逐渐完善,宠物医疗将会有很大的发展空间。

三、目标用户分析

从年龄来看85后是宠物消费的主力军,其中90后占比高达33%,而95后现已经济独立,有条件和能力养宠物以及消费。

从性别来看女性的养宠比例还是高于男性的,对于当代年轻人在大城市打拼,宠物也成为了心灵的寄托。

从学历方面看主要是本科及以上学历的人群,这部分用户是有知识储备及经济能力的人群。

从收入情况来看主要是8K-2.5W的人群,其中万元以上人群占比较高。

从婚姻状态分布来看已婚有孩养宠物的人群已经达到了61%,宠物也成为了孩子的玩伴,带给家庭更多的欢乐,单身群体也愿将宠物当做亲人来陪伴缓解孤独。

从孩子年龄分布来看主要集中在4岁及以上,在这个年龄段,小朋友会有更多的意识,宠物的陪伴能够让孩子体会到责任和付出,学会体贴,培养爱心,更是把宠物当成家人一样的存在。

四、竞品分析

1. 竞品选择

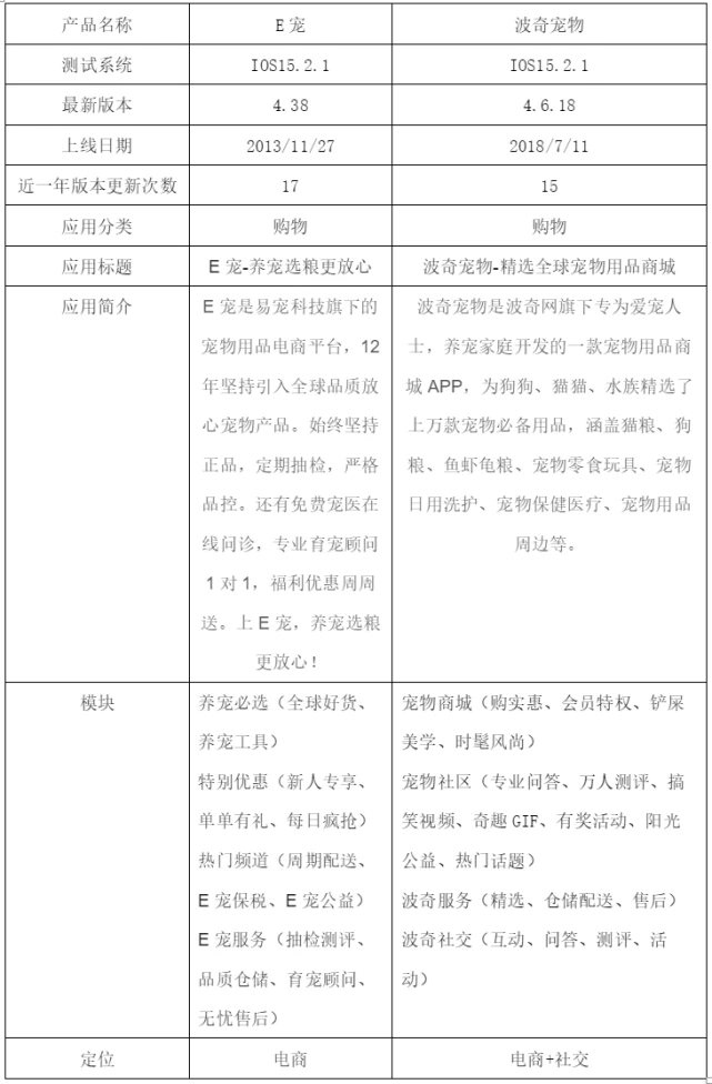
在购物类的APP选择了E宠和波奇宠物。

在生活类APP选择了铲屎官的日常、小狗在家和宠物市场。

2. 产品结构

通过上述产品结构图发现:

不同的APP有不同的切入点,目前最多的是以电商和社交为主:

E宠2013年上线,主打电商平台,由于成立时间较早,也积累了大量用户,在19年4月小萌书功能上线,也成为了软件的一大亮点。

波奇宠物和E宠很相似,上线时间是2018年7月,和E宠不同的是,波奇在社交方面较出色,集问答,测评,达人等功能较为全面,对用户维护较为重视。

铲屎官的日常与2019年9月上线,以宠物社交+电商+记录为主的APP,最近一次更新是在2020年10月,新增了宠物身份卡和宠物身份证的功能较新,商城功能较弱,用户转化率偏低。

小狗在家是2015年5月上线,是以家庭式宠物寄养为卖点的一款产品,主打C2C宠物寄养,通过对寄养家庭收取服务费的方式盈利。

宠物市场在2015年7月上线,主打网店购宠,用户可以申请个人认证、商家认证、平台认证,认证通过后可以开店,宠物市场还有自营商城,可购买宠物日常用品。

3. 功能分析

(1)基础型功能

基础功能是产品必须要实现的功能,基础型功能有资料信息,宠物社交,宠物记录,宠物电商。

资料信息功能:

第一,个人资料。

用户需求:用户注册时需完善的个人资料,其中有些会展示在个人首页,当用户对其他用户所发布的内容感兴趣,想进一步了解或者关注该用户时,可以查看该用户的个人资料。

页面展示:

分析:

E宠用户资料页面有首次养宠时间,让用户可以知道自己首次养宠的时间。

波奇宠物用户资料展示的简介,更好的展示用户个性。

铲屎官的日常只展示了头像和昵称,优点是保护了用户的隐私权,弊端是对于有社交需求的用户来说展示不够全面。

小狗在家是一款寄养宠物的软件,在用户资料展示相比更加完善,包括了性别,年龄,星座,职业,地址。

总结:E宠的切入点为电商,宠物市场的切入点是O2O和电商,两款APP都没有社交这一模块,会流失一部分用户。

第二,宠物资料。

页面展示:

分析:上述产品只有波奇宠物和小狗在家的信息会在点击用户时显示,在宠物社交方面波奇宠物很直接的显示了宠物是否寻求伴侣的状态,性别展示了是否绝育MM/GG。小狗在家的特别信息通过几个问题的展示,可以让用户快速了解到宠物的性格。

铲屎官的日常有宠物到家时间,E宠有宠物发情情况,这几个功能有助于用户对自己宠物更多信息的记录。综合来看,在资料信息这一块小狗在家的较完善,丰富的资料信息会增加用户了解其他用户的兴趣,有助于用户之间的互动交流。

(2)社交功能

用户需求:找到同样爱宠人士,互相交流养宠物经验,以及分享自己的养宠经验,以及有意思的故事,记录自己与宠物的美好时光。

页面展示:

分析:

动态展示:波奇宠物把社区放在了首页里,打开软件后展示的推荐动态,以及签到,问答,测评,活动,达人。


免责声明:如果侵犯了您的权益,请联系站长,我们会及时删除侵权内容,谢谢合作!
收藏 分享 邀请

鲜花

握手

雷人

路过

鸡蛋
此篇文章已有0人参与评论

请发表评论

全部评论

相关分类

精彩阅读

更多+

广告位

QQ| Archiver|手机版|小黑屋| 被宠 ( 浙ICP备2020032133号-4 )

Powered by 被宠 X3.5 Licensed© 2019-2021 Comsenz Inc. Templated By 乐清轨迹网络科技有限公司

返回顶部